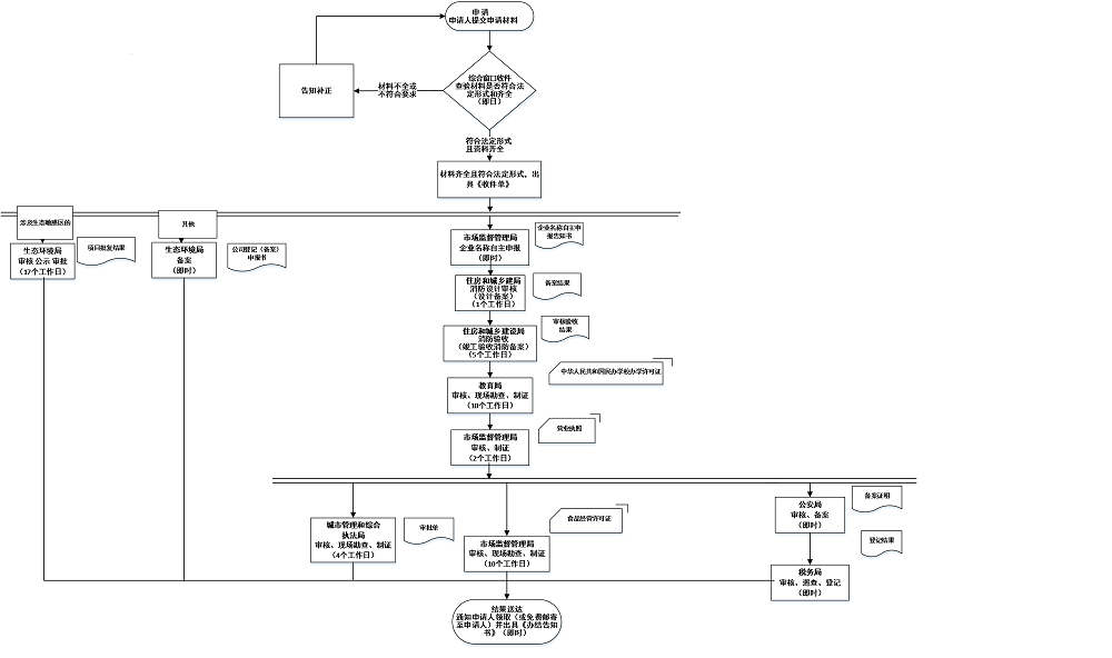
一、事項名稱:我要開營利性民辦培訓學校(個人獨資企業設立)
二、聯辦事項
?。ㄒ唬┦袌鲋黧w設立登記
?。ǘ┦称方洜I許可證新發
(三)設置大型戶外廣告及在城市建筑物、設施上懸掛、張貼宣傳品審批
?。ㄋ模I利性民辦學校申請設立
(五)權限內建設項目環境影響報告表審批(或環境影響登記表備案
?。┙ㄔO工程消防設計審核或備案
(七)建設工程消防竣工驗收或備案
?。ò耍┥娑愂马椶k理
(九)公章刻制備案
三、辦理結果
?。ㄒ唬稜I業執照》
(二)《食品經營許可證》
(三)《營利性民辦學校許可證》
?。ㄋ模冻鞘泄芾砗途C合執法局行政許可審批表》
?。ㄎ澹?《建設項目環境影響登記備案表》或《環境影響報告表》批復
(六) 建設工程消防設計備案情況登記表
(七) 建設工程竣工驗收消防備案情況登記表
?。ò耍┥暾埧讨苽浒腹碌模瑐浒负笊伞豆聜浒缸C明》
四、申請材料
?。ㄍㄓ们樾翁峤唬?/p>
1.《營利性民辦培訓學校設立登記表》原件,市監,城管相關表格
2.法人身份證復印件
3.住所使用證明復印件
(1)屬于自有房產的,提交房屋產權證明復印件;屬于自有房產但未取得房屋產權證明的,提交縣(市、區)人民政府房產管理部門、鄉鎮人民政府(街道辦事處)、各類經濟功能管委會(如經濟技術開發區、工業園區、科技園區管委會)或者居(村)委會等機構出具的場所證明原件,場所證明內容須包含場所的具體地址、權屬主體;購買的商品房未取得房屋產權證明的,提交購房合同復印件及建筑工程竣工驗收合格證明材料復印件。(2)租賃(借用)房屋作為住所(經營場所)登記的,提交租賃(借用)合同和規定的房屋權屬證明;租賃(借用)賓館、茶樓(酒店)作為住所(經營場所的),提交租賃(借用)合同和賓館、茶樓(酒店)營業執照復印件;租賃市場鋪位作為住所(經營場所)的,提交租賃合同和市場企業營業執照復印件。
4.籌設批準書復印件
5.驗資證明 復印件(會計事務所提供)
6.正式設立申請報告原件
7.設立學校論證報告原件
8.學校資產來源、資金來源有效證明文件原件
9.學校章程原件
10.學校首屆董事會、監事(會)、行政機構負責人及組成人員和有效身份證件原件
11.學校黨組織負責人及組成人員名單和有效身份證件,教職工黨員名單的有效身份證件復印件
12.學校教師、校長、財會人員名單及資格證明文件原件
13.舉辦者資質證明文件原件
14.廣告原始實景效果圖,制作后實景效果圖原件
15.工程竣工驗收報告原件
?。?)面積在300㎡以上需提供;(2)加蓋申報單位、施工(土建及消防施工)、監理單位印章且經有關人員簽名。
16.消防竣工圖紙原件(包括消防設計說明、圖紙)
?。?)面積在300㎡以上需提供(2)總平面圖、給排水總圖、節能設計專篇、建施圖、水施圖、電施圖、兩自動消防圖(注:結構施工圖圖紙無須提供,其他圖紙每頁全部提供藍圖并每頁加蓋竣工章,裝訂成A4大小成冊,圖紙書脊、封皮處寫好工程名稱及類別)。
17.有防火性能要求的建筑構件、建筑材料、室內裝修裝飾材料符合國家標準或者行業標準的證明文件、出廠合格證復印件
?。?)面積在300㎡以上需提供(2)“裝修材料”主要是指PVC電工套管(線槽)、石膏板、龍骨架、防火涂料、地毯、窗簾、墻面等材料的檢驗報告及防火性能等級。
18.消防設施檢測合格證明文件原件
(1)面積在300㎡以上需提供。(2)需設置自動消防設施的新建、擴建、改建(不含室內裝修、用途變更)工程,應取得相應資質的消防專業檢測機構的檢測報告(裝修工程可提供有相應資質等級的消防施工單位出具的消防設施調試開通報告)。
19.施工、監理、檢測單位營業執照及資質復印件
?。?)面積在300㎡以上需提供。(2)各單位加蓋本單位公章(注:施工單位包括消防施工單位和土建施工單位)。
20.其他依法提供的材料復印件
?。?)面積在300㎡以上需提供。(2)消防設計變更技術聯系單,消防設計專家論證會紀要,國家建設工程工程施工驗收規范規定的自動消防設施安裝、調試記錄,地下及隱蔽工程驗收記錄,鋼結構防火涂料噴涂施工記錄。
21.財務負責人身份證原件
?。ㄌ厥馇樾翁峤唬?/p>
1.辦稅人員身份證原件(適于法人與辦稅人員不是同一人的情況需提交)
2.經辦人身份證復印件(適于經辦人代辦情況需提交)
3.委托書原件(適于經辦人代辦情況需提交,其中辦稅增加納稅人辦稅授權委托書,法人簽字)
4.建設項目環境影響評價文件報批申請原件(涉及環境敏感區的、有化學、生物等實驗室的學校須提交)
5.環境影響報告表(報批稿)原件(涉及環境敏感區的、有化學、生物等實驗室的學校須提交)
五、特殊環節及要求
?。ㄒ唬┦袌鲋黧w設立登記:申請人先通過“登記注冊身份驗證APP”進行注冊和實名驗證??蛇M入湖南省市場監督管理局網站(http://amr.hunan.gov.cn), 在網站首頁右側掃描二維碼即可下載“登記注冊身份驗證APP”,也可到窗口現場掃碼下載“登記注冊身份驗證APP”;
?。ǘ┥婕碍h境敏感區的、有化學、生物等實驗室的學校須提交《環境影響報告表》報批稿,若不涉及則申請環境影響登記表備案(建筑面積5000平方米以下的除外):直接登陸http://sthjt.hunan.gov.cn/bsfw/ggfw/hpdjba/網上申報。
?。ㄈ┙ㄔO工程消防設計審核或備案:直接登錄:http://218.77.58.140:8380/app/Login.html網上申報。
?。ㄋ模┒悇盏怯浶畔⒋_認:單位法人、辦稅人員、財務人員如未在稅務系統進行過實名認證的,需本人(法人、辦稅人員、財務人員)在統一信用代碼生成并推送到稅務金三系統后,需進行法人或辦稅人員(財務人員)的實名認證,如已進行過實名認證,無需再次認證。
(五)該套餐涉及現場勘察環節,申請人本人應在與相關部門約定的時間內至經營場地接受現場查看。
六、辦結時限
29個工作日
七、辦理層級
市、區縣(市)
八、收費依據及標準
不收費(其中城市管理和行政執法局:若存在占道施工,每平方1.5元/天,收費依據:常德市城市管理和行政執法局收費依據湘發改價費【2015】1119號)
九、結果送達
自核準之日起5日內送達
送達方式:現場自取、快遞送達
十、咨詢與監督電話
咨詢:0736-7258416、0736-7258417
監督:12345市長熱線、0736-7221200
十一、辦公地址和時間
辦理地址:市、區縣(市)一件事一次辦窗口
辦理時間:周一至周五(法定節假日除外)
上午9:00-12:00,下午13:00-17:00
我要開營利性民辦培訓學校
(個人獨資企業設立)
辦事指南流程圖


湘公網安備:43010302000524號

繼續訪問