一、事項名稱:我要辦保安服務公司
二、適用范圍:在市中心城區 (岳陽樓區、岳陽經開區、南湖新區) 范圍內新辦保安服務公司。
三、受理窗口:
岳陽市政務服務中心一樓“一件事一次辦”綜合窗口。
四、審批決定機構:
市場監管、公安、稅務等部門。
五、申請條件:
1.申請人必須是有經營能力的公民。
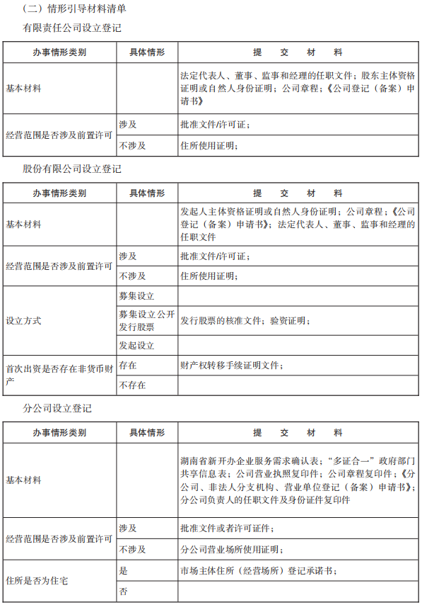
六、材料清單 (一單):







七、辦事流程圖:

八、辦理說明 (一說明):
1. 按照國家實行企業登記身份信息管理要求,申請人辦理登記前,需先行對股東(發起 人、投資人、合伙人、經營者)、法定代表人 (負責人、執行事務合伙人)、董事、監事、經理、指定代表或委托代理人、聯絡員、財務負責人的身份信息實行實名驗證。
2. 申請人在一窗申請時可同時委托刻制公章,待公章刻制完成后補蓋相關申請資料印章。
3. 實名辦稅信息登記已實現全省通辦。辦稅人員選擇網上辦理形式的,通過湖南省電子稅務局提交實名辦稅信息登記申請后,系統直接分配至主管稅務機關進行審核辦理。
4. 納稅人辦理發票票種核定時,由稅務機關出具給納稅人的《稅務事項通知書》,在進行 稅控設備發行時需要提供給稅務機關。
5. 已納入增值稅小規模納稅人自行開具增值稅專用發票試點范圍的納稅人,可以不辦理增 值稅一般納稅人登記手續,經稅務機關審批增值稅專用發票最高開票限額后,領用增值稅專用 發票。
6. 納稅人取得由服務單位開具的稅控設備銷售發票以及相關的技術維護費發票(首次購 買),可以按照發票票面的價稅合計全額,抵減增值稅稅款,不足抵減的可結轉下期繼續抵減。
7. 首次領用發票的納稅人,既可以選擇在稅控服務單位(航天信息或百旺金賦) 現場購買,也可以選擇網上購買。網上購買的可以通過稅控服務單位門戶網站或者微信公眾號實現網 上購買。在稅務機關的稅控設備發行窗口發行稅控設備后,才能申領發票。
8. 通過湖南省電子稅務局 (https://etax.hunan.chinatax.gov.cn) 自行申領發票的納稅人,可選擇通過郵寄、辦稅服務廳領取、辦稅自助終端領取三種方式取得發票,并通過開票軟件自行 下載發票領用信息。
九、審批時限:
營業執照2 個工作日,保安服務公司設立許可18 個工作日,稅務事項辦理可即時辦結。不符合相關情形,或涉及增值稅專用發票 (增值稅稅控系統) 最高開票限額審批且最高開票限額十萬元以上的最多需要20 個工作日。
全流程承諾時限:18 個工作日 (不含材料補正、申請人裝修、現場踏勘不通過提出整改等時間)。
十、收費標準及依據:無
十一、辦公地點和時間:
岳陽市岳陽樓區東茅嶺路347 號市政務服務中心法定工作日
夏季(7 月1 日—9 月30 日):
上午9:00—12:00 下午13:30—17:30
冬季(10 月1 日—次年6 月30 日): 上午9:00—12:00
下午13:00—17:00
十二、咨詢監督電話:
政務中心綜合窗口:0730—8882286 營業執照業務咨詢:0730—8882013
保安服務公司設立業務咨詢:0730—8882218 稅務業務咨詢:12366
監督電話:12345 0730—8882111

湘公網安備:43010302000524號

繼續訪問