一、事項名稱:我要開廢品回收店
二、適用范圍:在郴州市范圍內新開廢品回收店
三、聯辦事項:
(一) 市場主體設立登記
(二) 設置大型戶外廣告及在城市建筑物、設施上懸掛、張貼宣傳品審批
(三) 建設工程竣工驗收消防備案
(四) 建設項目環境影響報告書或報告表審批
(五) 再生資源回收經營者備案
(六) 再生資源回收管理備案
(七) 涉稅事項辦理
(八) 公章刻制備案
四、辦理方式:
現場提交:郴州市政務服務中心及各區縣政務服務中心“一件事一次辦”綜合窗口網上提交入口:郴州市政務服務旗艦店—“一件事一次辦”欄目
手機端提交入口:公眾號郴州市政府門戶網站—一次辦結—“一件事一次辦”欄目
五、辦理時限:
承諾辦理時限:5—8 個工作日(根據申請人申報情形不同,辦結時限不同)
六、收費標準及依據:不收費
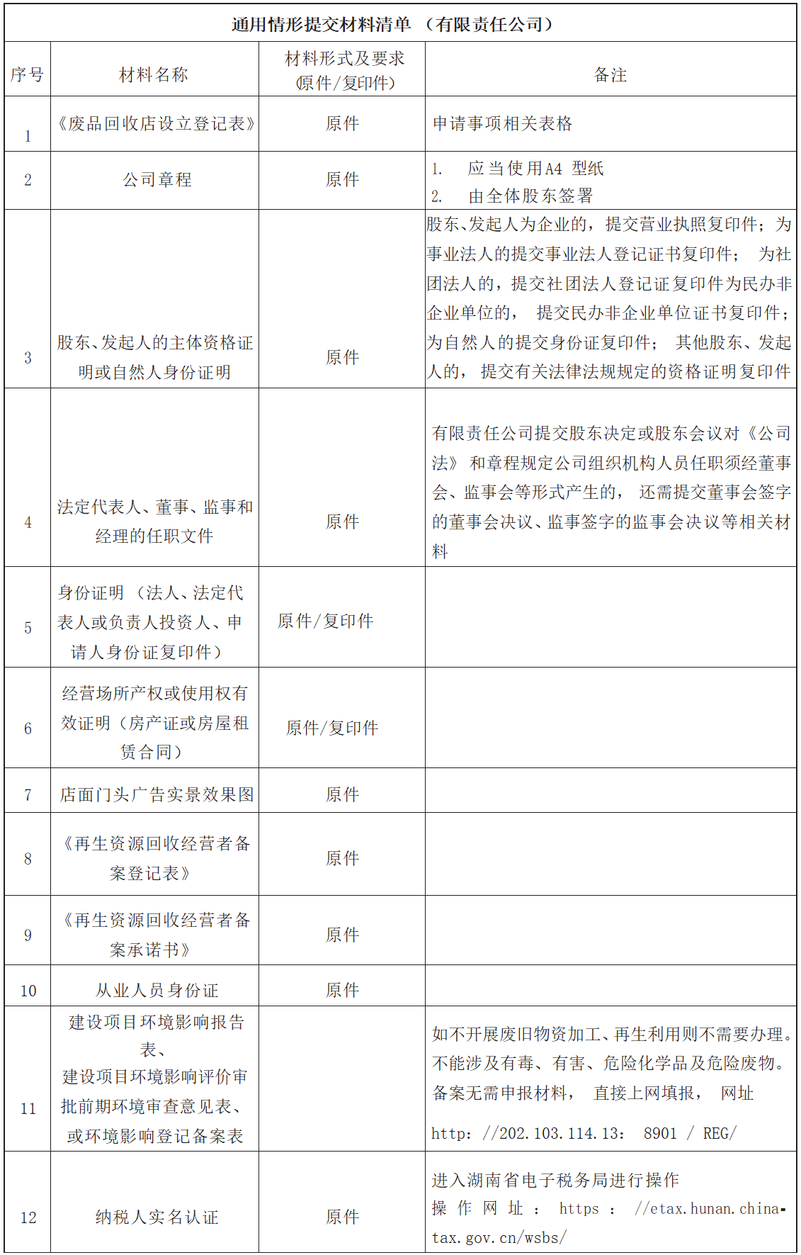
七、材料清單:

八、辦事流程圖:

九、現場提交辦公地點、電話、時間:
郴州市政務服務中心
地址:郴州市蘇仙區青年大道下白水村城投大廈2 號棟市政務服務中心三樓電話:0735—2877415
時間:夏季(5 月1 日—9 月30 日) 9:00—12:00,14:30—17:30
冬季(10 月1 日—次年4 月30 日) 9:00—12:00,14:00—17:00
北湖區政務服務中心
地址:郴州市北湖區駱仙西路2 號北湖區政府大樓一樓電話:0735—2167622,0735—2167617
時間:夏季(5 月1 日—9 月30 日) 9:00—12:00,14:30—17:30
冬季(10 月1 日—次年4 月30 日) 9:00—12:00,14:00—17:00
蘇仙區政務服務中心
地址:郴州市蘇仙區觀山洞街道郴縣路177 號蘇仙區政務服務中心
電話:0735—2990800
時間:夏季(5 月1 日—9 月30 日) 9:00—12:00,14:30—17:30
冬季(10 月1 日—次年4 月30 日) 9:00—12:00,14:00—17:00
資興市政務服務中心
地址:資興市陽安路政務服務中心大樓電話:0735—3326027
時間:夏季(5 月1 日—9 月30 日) 9:00—12:00,14:30—17:30
冬季(10 月1 日—次年4 月30 日) 9:00—12:00,14:00—17:00
桂陽縣政務服務中心
地址:桂陽縣龍潭東路1 號
電話:0735—4411136、0735—4411196
時間:(周一—周五) 8:30—12:00,2:00—5:00
宜章縣政務服務中心
地址:宜章縣玉溪鎮文明南路48 號電話:0735—3763388
時間:夏季(5 月1 日—9 月30 日) 9:00—12:00,14:30—17:30
冬季(10 月1 日—次年4 月30 日) 上午9:00—12:00,下午14:00—17:00
永興縣政務服務中心
地址:永興縣便江街道辦永興大道371 號縣政務服務中心電話:0735—5569791
時間:全年9:00—12:00,14:00—17:00
臨武縣政務服務中心
地點:臨武縣沿江南路住建局大樓一樓電話:0735—6321697
時間:夏季(5 月1 日—9 月30 日) 8:00—12:00,15:00—18:00
冬季(10 月1 日—次年4 月30 日) 8:00—12:00,14:30—17:30
汝城縣政務服務中心
地址:汝城縣九龍大道與東泉路交匯處為民服務2 號樓電話:0735—8232817
時間:夏季(5 月1 日—9 月30 日) 9:00—12:00,14:30—17:30
冬季(10 月1 日—次年4 月30 日) 9:00—12:00,14:00—17:00
桂東縣政務服務中心
地址:桂東縣漚江鎮東城區桂東大道政務服務中心大樓電話:0735—8628137
時間:全年9:00—12:00,14:00—17:00
安仁縣政務服務中心
地址:安仁縣八一東路行政中心政務服務中心一樓電話:0735—5223053
時間:夏季(5 月1 日—9 月30 日) 8:30—12:00,14:30—17:30
冬季(10 月1 日—次年4 月30 日) 8:30—12:00,14:00—17:00
嘉禾縣政務服務中心
地址:嘉禾縣體育路13 號政務服務中心電話:0735—6627811
時間:全年8:30—12:00,14:00—17:00

湘公網安備:43010302000524號

繼續訪問